喜报|热烈祝贺我校学生在参加"品读巴金阅读创作大赛"中喜获佳绩

来源:图书馆综合办公室 责编: 陈智滨 作者: 张新玲 发布时间:2025-03-03 浏览量:1738
为落实党和政府对全民阅读的要求,推进文化自信自强,体现社会阅读风貌,营造浓厚书香氛围,纪念巴金先生为当代文坛作出的杰出贡献,在巴金先生诞辰 120 周年之际,“品读巴金”阅读创作大赛自2024年3月起面向全国各类图书馆工作者、各类读者开展。
大赛由江苏省图书馆学会、上海市图书馆学会、四川省图书馆学会联合主办,南京图书馆、南京大学图书馆、南京艺术学院图书馆、上海市图书馆学会阅读推广委员会、复旦大学图书馆、四川省图书馆、四川大学图书馆承办,阅途文化集团有限公司协办,以“敬时代巨擘 启今日新思”为主题,通过『阅途数字云』、『设计师之家数字图书馆』线上公开征集围绕品读巴金主题创作的征文、书画、视频三类作品,旨在引导广大读者关注阅读、爱上阅读、传播阅读。
自2024年3月8日开放征集,至9月30日截稿,全国各地共有384所单位组织参与,5165名选手报名,通过审核的征文作品3166件、书画作品499件、视频作品218件。
专业评审分为初评和终评两个阶段。经过网络投票和专家初评环节,每个类别分别筛选出排名靠前的66件作品进入终评阶段。现场终评于11月26日在南京艺术学院图书馆举行。
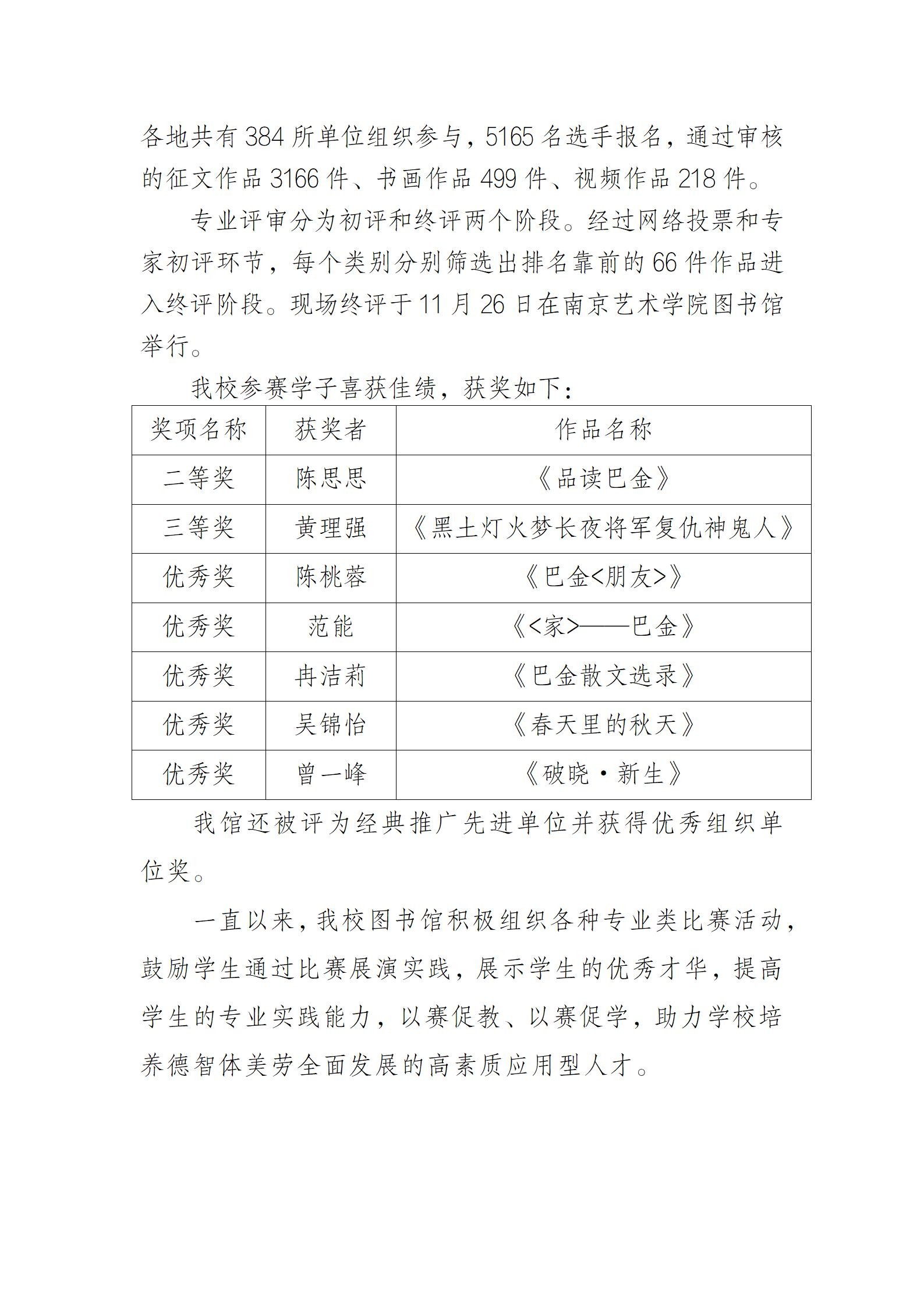
我校参赛学子喜获佳绩,获奖如下:
我馆还被评为经典推广先进单位并获得优秀组织单位奖。
一直以来,我校图书馆积极组织各种专业类比赛活动,鼓励学生通过比赛展演实践,展示学生的优秀才华,提高学生的专业实践能力,以赛促教、以赛促学,助力学校培养德智体美劳全面发展的高素质应用型人才。